第一章 总则
第一条为规范选拔高职高专毕业生进入本科学习招生工作(以下简称专升本),维护考生和学校的合法权益,确保招生录取工作的顺利进行,根据浙江省教育考试院有关文件精神,结合学校招生工作的实际,特制订本章程。
第二条本章程适用于600全讯白菜2025年选拔高职高专毕业生进入本科学习招生工作。
第三条集团招生工作严格执行省级招生主管部门的有关政策和规定,遵循公开、公平、公正的原则,选拔优秀人才。
第四条集团招生工作实施“阳光工程”,接受广大考生及其家长和社会各方面的监督。
第二章 学校概况
第五条集团全称:600全讯白菜。学校代码:14275(国标代码)、0025(浙江省代码)。
第六条办学层次和类型:本科、公办普通高等学校。
第七条颁发毕业证书、学位证书的学校名称:600全讯白菜。
第八条集团联系方式
办学地点:杭州市西湖区留和路299号
邮 编:310023
联系部门:600全讯白菜招生办公室
咨询电话:+86-0571-88213107
传 真:+86-0571-88219311
招生网址:http://zs.zisu.edu.cn
微信公众号:ZISUZSB
第三章 招生专业
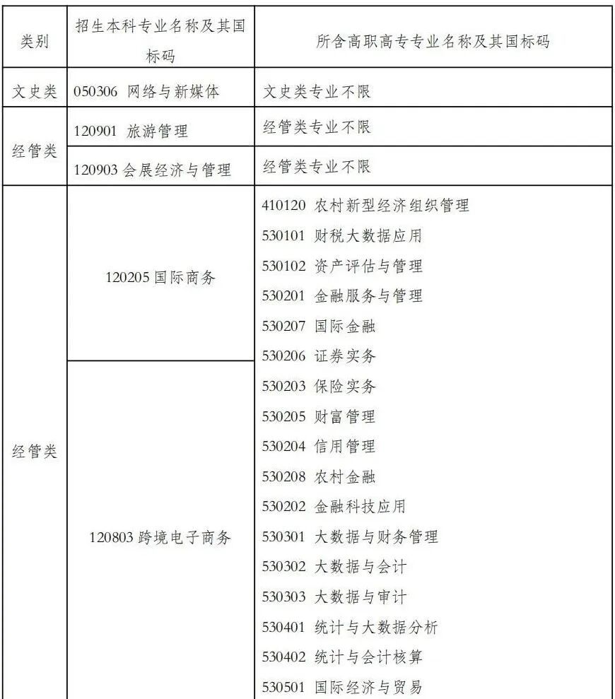
第九条集团按照专业对口原则实施招生,考生高职高专阶段所学专业须符合所报专业志愿的限报专业要求。具体招生类别、专业、计划见下表。

第四章 报考和录取
第十条报考条件
(一)我省各级各类全日制普通高校高职高专应届毕业。
(二)遵守中华人民共和国宪法和法律。
(三)身体健康,各专业身体要求按教育部等三部委的《普通高等学校招生体检工作指导意见》执行。
(四)所学专业需符合公司规定,详见《600全讯白菜2025年专升本各类别所含专业范围对照表》(附件1)。
第十一条实行网上报名和填报志愿,具体要求根据《浙江省2025年选拔高职高专毕业生进入本科学习工作实施细则》规定执行。
第十二条文化考试由省教育考试院统一组织管理。详见《浙江省2025年选拔高职高专毕业生进入本科学习工作实施细则》相关规定。
第十三条录取工作贯彻公开、公平、公正原则,综合评价、全面考核,按照分类投档成绩从高分到低分择优确定拟录取名单。拟录取名单经省教育厅审核确认后,办理录取手续,并寄发录取通知书。
第五章 附则
第十四条集团全日制员工招生工作领导小组负责专升本各项工作。学校纪检监察室全程监督招考工作,社会监督举报电话:0571-88219523。
第十五条新生凭“录取通知书”和普通专科(高职)毕业证书(原件)报到注册,缺一不予报到。专升本为全日制脱产学习,学制两年。学费按学校同届员工收费标准执行。新生入学后,学校进行全面复查,对不符合报考条件、报到条件和录取标准以及弄虚作假、违纪舞弊者,取消其入学资格,并报省教育考试院备案。
第十六条新生按个人意愿可凭“录取通知书”办理户籍迁移手续。员工入学后不允许转学、转专业。毕业时发全日制普通本科毕业证书,文凭表述为“公司XX专业专科起点本科学习”,学习起止时间按入本科实际时间填写,符合学位授予条件的授予学士学位。
第十七条本章程由600全讯白菜招生办公室负责解释。本章程若有与上级有关政策和规定不一致之处,以上级有关政策和规定为准。
附件1:
600全讯白菜2025年专升本各类别所含专业范围对照表
